聚力课堂深度研究
引领教师专业发展
2021年10月17—21日
在新课标、新课程、新教材、新高考的“四新”背景下,此次活动旨在通过开放周活动加强教师们的深度研究意识,主动适应教育综合改革发展大潮,更高标准地推进我校研究型中学建设;充分发挥青年名师培养对象的示范引领作用,更高质量地引领教师队伍专业的发展;增进校际交流,开阔眼界,聚焦学生发展核心素养,促进学生全面而有个性地发展,不断提升学校育人水平,助力学生成长的高质量、教师发展的高质量、学校办学的高质量。
01
主要活动安排
2021/10
时 间 | 主要活动 | 场 地 |
10月17日 (星期日) | 惟一大讲坛132期 (省教科院刘建琼) | 学生活动中心 |
10月18日 (星期一) | 党建沙龙 | 会议厅 |
10月19日 (星期二) | 高一年级校本课程 拓展系列课程 高二年级校本课程 卓越系列课程 跨学科融合课程 | 各教室 |
10月20日 (星期三) 10月21日 (星期四) | 青年名师示范课 基础系列课程 | 各教室 |
湖南师大附中2021-2022学年度对外开放周以“聚力课堂深度研究 引领教师专业发展”为主题。现诚邀您参加此次开放周活动。现场预报名请扫以下二维码:
为满足未能亲临我校指导的各位同仁需求,我校将对部分活动通过现场直播的方式进行线上开放。
02
重点推荐
2021/10
惟一大讲坛
活动时间:10月17日16:10—17:40(直播)
活动地点:学生活动中心
讲坛内容:《再谈好的教学之立场、原则和艺术》
主讲嘉宾:刘建琼(湖南省教科院基教所所长)
与会人员:全校教师,线下开放接待市内100人
党建沙龙
活动时间:10月18日16:40—17:40(直播)
活动地点:会议厅
沙龙主题:《家校社共话为党育人》
沙龙主持:黄月初(湖南师大附中党委书记)
与会人员:附中本部及集团校党务工作者、家长代表、社区和学生代表
校本课程展示课
(1)校本课程·拓展系列课程推荐
上课时间:10月19日16:10-16:50
(2)校本课程·卓越系列课程推荐
上课时间:10月20日16:10-16:50
(3)附中人本课程推介讲座
活动时间:10月19日17:00-17:40(直播)
活动地点:会议厅
主讲嘉宾:朱修龙(湖南师大附中课程委员会秘书长)
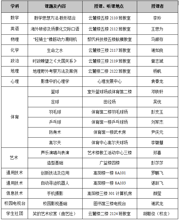
青年名师示范课
上课时间:10月20、21日14:10-15:40
评课时间:16:00-17:30
(1)10月20日课程推荐
(2)10月21日课程推荐
跨学科融合课程
(1)语文、生物跨学科融合课例展示
上课时间:10月19日16:10-17:00
授课地点:黎氏科技楼5307教室
授课课题: 《植物恋上诗》
授课老师:黄靖雅 易任远
(2)语文、英语、政治跨学科融合课例展示
上课时间:10月19日15:00-15:40(直播)
授课地点:会议厅
授课课题:《汉英语言对比视角下的文学修辞赏析:以孟晚舟归国长文<月是故乡明,心安是归途>为例》
授课老师:陈超 肖思宇 李云虎
03
特别说明
2021/10
1、因疫情原因,本次开放周活动特别说明如下:
(1)凡来我校参加活动的教师,必须14天内无境外和国内中高风险区旅居史,入校全程佩戴口罩,须在校门卫室查验健康码、行程码,两码达标并在测量体温合格后可进入校园。
(2)本次开放周线下活动原则上只邀请长沙市内同仁来我校指导,各项目报名满员后,将不再接受报名,满员的基本原则以活动地点为参考,教室或多功能厅(20人)、图书馆报告厅或室外(30人)、会议厅(50人)、学生活动中心(100人)。
(3)为满足未能亲临我校指导的各位同仁需求,凡在学生活动中心、会议厅、图书馆报告厅、第一多功能厅、第二多功能厅举办的活动,学校均进行线上现场直播。
2.因桃子湖路进行污水工程改造,学堂坡路也处于重大施工当中,交通极为不便,建议乘坐公共交通工具。
3.本次活动学分认定是扫码认定,具体程序为:在体育馆一楼领取《湖南师范大学附属中学对外开放周意见反馈表》并扫码签到,活动结束后,凭意见反馈表在评课点扫码签退以认定学分。
4.我校为全国首批文明校园,请勿在校园内抽烟、乱扔垃圾。
5.详细方案请关注湖南师范大学附属中学网站(m.jinyunl.com)。