为了全面贯彻党的教育方针,切实推行素质教育,推动学生阳光体育运动的开展,促进学生的个性和潜能发展,进一步推动我校体育、艺术、科技教育工作,我校今年招收少量体育、艺术、科技类特长生,根据长沙市教育局《关于做好2022年长沙市城区高中学校招生工作的通知》《2022年长沙市城区高中学校招收特长生实施办法》等文件精神,特制定特长生招生方案如下:
坚持公平公正公开、学校择优录取和长沙市教育局审定的原则。
1.特长生招生领导小组
组 长:谢永红、黄月初
组 员:彭荣宏、陈迪勋、李春莲、苏建祥、廖强、陈胸怀
2.特长生招生工作小组
组 长:苏建祥、李春莲
副 组 长:吴卿、伏炎安
成 员:李钊、李智敏、周大勇、温宇、汤彬、李鹏程、熊康、罗鹏飞
工作人员:朱玮晨、张先早、万红梅、毛伟、谢武龙、相关部门职员
计划招收体育、艺术、科技特长生人数不超过我校招生计划的5%。
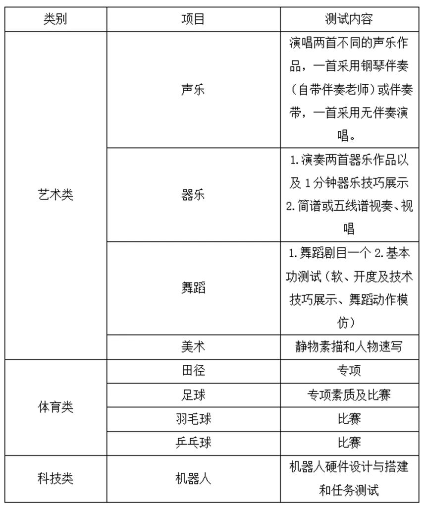
1.艺术类(22人):声乐(通俗唱法除外,4人)、舞蹈(爵士舞、拉丁舞、街舞除外,5人)、器乐(笙、唢呐、竹笛、二胡、琵琶、中阮、民族打击乐、大提琴、低音提琴,共11人)、美术(2人)。
2.体育类(28人):田径(11人)、乒乓球(5人)、羽毛球(5人)、足球(7人)。
3.科技类(2人):机器人
备注:如个别项目招收人数不满,由学校向市教育局递交书面报告,审核同意后,在总计划不变的前提下项目之间进行微调。
初中阶段在长沙市教育局主办或认可的体育、艺术、科技比赛中取得过优良成绩,或经市教育局认可的具有某项发展潜能的应届初中毕业生。
1.艺术
(1)在省、市“三独”比赛和由市教育局组织的中小学生美术比赛(含艺术展演活动美术比赛)中,获市二等奖(含二等奖)以上的学生(不含艺术展演集体获奖)。
(2)未达到以上基本条件而确具某项潜能,经高中学校专业测试拟入围的,必须参加长沙市教育局统一组织的特长资质测试,合格者具有特长生报名资质。
2.体育
(1)在市教育局主办或者由市教育局、市体育局共同主办的中学生运动会中,田径比赛甲级队获单项前八名,乙级队获单项前六名的队员;乒乓球、羽毛球比赛获单项前六名的队员;市级足球比赛甲组前八名和乙组前四名的主力队员。
(2)在教育部、国家体育总局及中国学生体协主办的中学生运动会或锦标赛,省教育厅主办或者由省教育厅、省体育局共同主办的中学生运动会和锦标赛中,以上项目获单项前八名的队员和获集体项目前八名的主力队员。凡在 2019、2020、2021 年取得省级体育比赛单项前三名,集体项目第一名的省运会集训运动员为重点集训运动员。2022 届重点集训运动员的初中毕业生需参加统一学业水平考试,可作为体育特长生优先录取。
(3)未达到以上基本条件而学生确具某项潜能,经高中学校专业测试拟入围,必须参加长沙市教育局统一组织的特长资质测试,合格者具有特长生报名资质。
3.科技
在省、市中小学机器人竞赛和全国、省、市中小学电脑制作活动中,获得市级二等奖(含二等奖)、省级和国家级三等奖(含三等奖)以上的学生。
1.报名方式
登录湖南师大附中官网//m.jinyunl.com/index.html,进入“招生招聘”专栏,点击“特长生报名”栏目,按要求如实填写相关信息并上传有关资料。
2.报名时间
2022年5月19-22日(截止至5月22日24:00)
3.报名咨询电话
0731-88886669 朱老师
4.测试资格查询
学校将组织各项目专家对考生的报名信息和材料进行审核。考生及家长可以在5月25日8:00之后登录湖南师大附中官网//m.jinyunl.com/index.html,进入“招生招聘”专栏,点击“特长生资格查询”栏目,输入报名身份证号码进行查询。
时间:5月26日上午8:30-12:00
地点:湖南师范大学附属中学(岳麓区桃子湖路48号)
学校建立评委库,包括校内、校外专业教师。特长考试时,评委随机从评委库中抽取。每个项目评委5个,由校内教师和校外教师共同组成,其中校内教师占比不超过60%。
1. 考生5月26日上午8:00-8:30来校报到,报到时须交近期免冠1寸证件照片2张,并校验以下证明材料原件:本人身份证、《学生手册》或在读证明、获奖证书、运动员技术等级证书。资格审查未通过者,不得参加测试。
2.抽签、专业测试。
3.公布测试结果。
4.测试注意事项:
(1)特长生专业测试不收取任何费用。
(2)凡参加我校体育类特长生招生测试的所有考生须购买测试期间个人“人身意外伤害保险”,报到时须校验保险单据原件,否则将不得参加测试。同时,在专业测试前要做好充分的准备活动,并按照规范要求参加测试,谨防受伤。
(3)疫情防控要求:所有考生入校扫场所码、查验健康码和行程卡(原则上近14天无出省旅居史,如有则需查验核酸检测阴性证明),由家长打印测试当天健康码和行程卡带到学校;测量体温无异常方可进入校内;除测试时间以外,全程规范佩戴口罩。所有考生家长不得进入校园。
(4)参加考试考生服装要求:不得着校服、或者带有明显标记的训练服(服装上有队名、姓名等)参加考试。
学校根据招生计划、特长生测试成绩确定特长生拟入围名单(不超过本校特长生计划的200%),并按专业和特长测试成绩从高到低排序。学校将拟入围名单,按照《2022年长沙市城区具备特长生资格学生花名册》造表,连同学生的获奖证书原件和复印件以及学校特长生入围名单公示材料于6月5日报市教育局学生工作处进行资格审定。市教育局中招办于6月15日在长沙教育信息网进行公示。
7月3日,按初中毕业学业考试成绩确定预录名单,具体要求如下:
学校从入围名单中按专业成绩从高到低录取,预录名单上报市教育局学生工作处审核。报审核通过后,市教育局中招办于7月10日在长沙教育信息网公示预录名单。7月中旬,市教育局中招办予以正式录取。已被录取的特长生网上所填志愿无效,不能参与其他高中学校的录取。已被录取为指标生的,不得重复录取。
由师大纪委派驻附中纪检监察室负责过程监督,校招生工作组成员参与指导和监督。
评委签订诚信协议,建立诚信档案。测试前,评委不得与学生见面,且必须封存手机。
对招生过程中的违纪违规行为,经查实,依据有关规定追究相关人员的责任。
举报电话:0731-88645399。
举报信箱:275601704@qq.com
湖南师范大学附属中学
2022年5月16日
校足球队勇夺2021年全国五人制足球青少年锦标赛(U17组)第四名
我校羽毛球队勇夺世界中学生羽毛球锦标赛女子团体第三名
2022-04-30
2022-04-10
2022-03-10
2022-02-21
2022-01-08
2021-12-22