本文将刊发于《中学生物教学》上半月·高初中2020年第9期,为保证其时效性,特提前全文推送,以飧广大读者。
全面提升学生核心素养,为健康中国和美丽中国助力
——人教版选择性必修1“稳态与调节”教材介绍
人民教育出版社课程教材研究所 包春莹
摘要 人教版普通高中教科书《生物学·选择性必修1·稳态与调节》教材遵循充分考虑学生认知特点的原则,通过创设真实的问题情境、编排时整体设计精编习题、引导学生深度学习等方式,不仅全面落实了生物学学科核心素养,还兼顾了发展学生核心素养的要求,渗透了科学本质的多方面内涵,有效地促进了核心素养的落地,对于健康中国和美丽中国的建设具有重要意义。
关键词 稳态与调节;教材介绍;核心素养;健康中国
按照《普通高中生物学课程标准(2017年版2020年修订)》(以下简称“课标”)的总体要求,选择性必修1模块包括人体的内环境与稳态、人和动物生命活动的调节以及植物的激素调节等内容。学生需要掌握一个大概念,即“概念1 生命个体的结构与功能相适应,各结构协调统一共同完成复杂的生命活动,并通过一定的调节机制保持稳态”(内容要求)。大概念包括的6个重要概念分别指向内环境的概念及调节、神经调节、体液调节、免疫调节和植物的激素调节等。结合课标的“教学提示”及“学业要求”,教材编者建构了包括“科学家访谈”“人体的内环境与稳态”“神经调节”“体液调节”“免疫调节”和“植物生命活动的调节”5章内容。这些内容既有助于学生理解高等生物个体生命活动的规律,又有助于学生健康地生活,对健康中国及美丽中国建设有至关重要的作用,能够全面提升学生的核心素养。本文简单介绍在编写本模块教材时的一些思考。
1
本模块教材中核心素养的侧重点
1.1
全面落实生物学学科核心素养的要求
1.1.1
生命观念是指认识主体在了解事实的基础上形成概念后,再进一步提炼和升华,内化在头脑中的意识、观念和思想方法,关乎如何看待生命世界的态度和价值取向,在分析和解决与生物学相关的问题时,生命观念会指明分析问题的思路和方向[1]。本模块的生命观念侧重于稳态与平衡观、结构与功能观、信息观等。稳态基于系统来讲,系统有基本的结构与功能,不同的系统又可以与其他系统一起组成更大的系统。例如,神经系统、免疫系统、内分泌系统可与其他系统一起组成人体这个更大的系统。每个系统又可以细分为不同的子系统,系统与系统不是割裂的,存在着相互联系。系统内部、系统之间的相互作用都是通过信息分子的传递、信号转导过程来实现的。因此,稳态与平衡观、结构与功能观、信息观都属于系统观的范畴。
(1)稳态与平衡观
稳态与平衡观是课标所列出的生命观念之一,“所有的生命系统都存在于一定的环境之中,在不断变化的环境条件下,依靠自我调节机制维持其稳态”。本模块从个体的层面(包括以人体为代表的动物体和植物体)来探讨对稳态的维持,所以稳态的维持是贯穿整个模块的一条线。第1章首先讲了稳态的概念及意义,并对稳态调节机制做了总括。稳态是生命系统维持自身相对稳定状态的特性和能力;是生命系统的特征,也是机体存活的条件;通过自我调节实现(自稳)[1]。在不同类型的生物、不同层次的生命系统中,调节机制多种多样。例如,人体的稳态通过神经调节、激素调节和免疫调节来实现;植物体的稳态主要通过植物激素调节来实现。第2-4章是对第1章的深化,分别讲解了神经系统、内分泌系统、免疫系统对稳态的调节。第5章讲植物的稳态调节。
生命系统内部存在着各种因素和过程的平衡,这种平衡是动态的。通过“神经系统的分级调节,自主神经系统对内脏活动的调节,血糖平衡的调节,甲状腺激素分泌的调节,体温的调节,水盐平衡的调节,植物激素对植物生命活动的调节,环境因素对植物生命活动的调节”等具体的调节过程,学生可深入理解稳态与平衡的概念。经过进一步抽象概念和提炼升华,能够形成稳态与平衡观,最终理解第1章章首页中的那句话:稳态“让每一个细胞分享,靠所有细胞共建”。另外,对免疫失调及其他稳态失调实例的分析,有助于学生认识到生命系统的自我调节能力是有限的,从而可转化为在做决策时把握分寸、尊重客观规律的意识。
(2)结构与功能观
结构与功能观在本模块也有较多体现。从章节的安排来看,第2-4章的编排思路是一样的,分别先介绍神经系统、内分泌系统及免疫系统的结构,然后再阐述它们的功能。在具体内容中教材也有意安排了很多素材。例如,在“内环境稳态与消化、呼吸、循环、泌尿系统的功能联系示意图”中,特意选取了小肠绒毛、肺泡及肾小球的放大图,让学生了解它们的功能是与独特的结构密不可分的。这几部分内容也都是初中阶段的教学重点[2],能够达到温故知新的作用。水平衡和盐平衡调节主要通过肾完成,教材中添加了人体泌尿系统结构模式图,虽然没有对结构做过多说明(这是初中学过的),但能够让学生意识到肾可以完成这项功能依赖于它复杂的结构。又如,对反射及其结构基础、自主神经系统的组成和功能、神经元的结构与功能、大脑皮层第一运动区与躯体运动的功能、皮肤与体温调节作用相关的结构等内容的呈现,也丰富了结构与功能观的素材。
另外,教材还安排了一些问题,引导学生从结构与功能观的角度进行思考。例如,“有些神经元的轴突很长,并且树突很多,这有什么意义呢?”“大脑皮层运动代表区范围的大小,是与躯体中相应部位的大小相关还是与躯体运动的精细程度相关?”在初中结构与功能观及必修的学习基础上,进一步体现并运用了结构与功能观。
(3)信息观
无论是哪个层面的生命系统其实都是开放的,始终与系统外部进行着物质和能量的交换及信息的交流,也正是信息的传递保证了系统功能的有序性,实现系统的稳态。因此,信息观在本模块非常突出,在人体调节及植物的激素调节中都强调了信息分子的重要作用。教材通过以下方式来渗透信息观。
第一,通过章首页的小诗点出信息的作用。例如,第2章章首页的小诗“是重帘低垂抑或星云闪亮,不,是脑细胞织就信息之网。万千信息在此传输交汇:调节着机体的稳态,更闪耀着智慧的光芒!”不仅将大脑看作一个物质的实体,更将它看作一个信息之网。第3章章首页的小诗写道“它是细胞分泌的物质,又是细胞行动的号角”,这里的“号角”是什么呢?无疑是传递出来的信号。第5章章首页的小诗写道:“唤醒沉睡的种子,调控幼苗的生长。引来繁花缀满枝,瓜熟蒂落也有时。靠的是雨露阳光,离不开信息分子。”直接点出植物生命活动的调节离不开信息分子。
第二,在“问题探讨”及教材正文中有大量涉及信息观的内容,并反复出现“信息”一词。例如,在足球比赛过程中,各种信息如何传递?在记忆形成过程中,信息如何流转?在讲激素的特点时,强调了它能够作为信使传递信息;在讲免疫调节时,强调了免疫细胞与病原体、免疫活性物质等的识别需通过信息来完成;在讲植物生命活动的调节时,也将光看作一种信号,这些内容都在渗透着信息观。此外,概率性是生命系统中信息传递的重要特点之一,教材也安排了相关内容帮助学生理解。例如,当病原体进入机体内部时,多大程度上机体会生病?多大程度上不生病?为什么肿瘤细胞可以通过过量表达PD-L1来逃避免疫系统的“追杀”?等等,这些问题都涉及概率。
第三,从信息的视角,在正文对相关内容进行深度总结。例如,在讲完神经调节、激素调节和免疫调节之后,教材特意安排了一段话来总结三者的关系:“神经调节、体液调节和免疫调节的实现都离不开信号分子(如神经递质、激素和细胞因子等),这些信号分子的作用方式,都是直接与受体接触。受体一般是蛋白质分子,不同受体的结构各异,因此信号分子与受体的结合具有特异性。通过这些信号分子,复杂的机体才能够实现统一协调,稳态才能够得以保持。”这一总结有助于学生从信息的层面深入理解生命的本质。
第四,通过问题、习题等方式引发学生深度思考。例如,在第2章的“复习与提高”中,教材就以信息的视角设计了一道开放性的问题:“毒扁豆碱等物质能影响神经递质的分解,某种箭毒会影响突触后膜受体发挥作用,这些物质因而能影响神经系统的信息传递及肌肉的收缩,有时会严重危害人的健康。①根据突触信息传递的特点分析:它们为什么会产生这些影响?②进一步查找资料回答:一旦出现类似物质引起的中毒,应该如何处置?”又如,在激素调节一节的结尾处提出了一个问题“有人说激素是调节生命活动的信息分子,你赞同这一说法吗?”
第五,通过“本章小结”中的“发展素养”总结提升。例如,第2-4章的“本章小结”中分别有这样的总结:基于对神经系统是一个信息网络的理解,认同信息流在生命活动中具有重要作用;基于对激素作为信使分子来起作用的认识,从信息的角度阐释生命的本质;基于对免疫系统各组成成分之间相互作用、相互配合,共同完成免疫功能的认识,从系统与相互作用及信息的视角阐释生命本质。
1.1.2
从学生学的角度来看,加强科学思维有三个基本点:①培养学生批判质疑的精神和态度;②培养学生的证据意识、获取证据的能力、评价证据的能力;③培养学生逻辑思维的严谨性、全面性、深刻性和流畅性[3]。并在此基础上,重视培养学生的创造性思维、辩证思维及复杂性思维。本模块教材就通过多种情境和材料,为培养学生的科学思维提供了丰富的素材。
教材通过提供科学史资料启发学生不畏权威、勇于质疑。例如,促胰液素的发现过程、胰岛素的发现过程等。还安排了3个思维训练:基于蛙心实验的“推断假说与预期”、基于性别决定实验的“验证假说,预测结果”和基于生长素运输方向的“评价实验设计和结论”。它们既可以训练学生巧妙寻找证据的能力,又能够训练学生逻辑思维的严密性。又如,“生物电的发现”科学史中选取的素材,“改做无金属接触实验,后来又用电流计测出肌肉电流……”,选取枪乌贼作为实验材料等,也会对学生获取证据能力的提升有所帮助。很多基于实验的思考题(如关于海蜗牛的、关于斯塔林后续实验)也都在训练学生逻辑推理的严密性的,如“某媒体报道,‘据专家推测,今年冬天北京不会有大规模流感暴发,因为没有发现流感病毒发生大的变异。’在报道的这个推理中,缺少了一些环节,请你根据本节所学内容,将推理过程补充完整。”
教材中有很多训练学生批判性思维的素材。例如,在“特异性免疫”一节关于体液免疫和细胞免疫关系的“思考·讨论”中的问题就可以训练学生关于批判性思维的多方面技能,如寻找证据、评价观点、根据证据确认关系等;课后练习题中关于捐献器官的策略评估,训练了学生的评估技能;关于Rh血型的习题,要求学生解释原因;关于设计HPV疫苗的思路,需要学生简单地作出决策,这也正是批判性思维最后阶段要求的技能。另外,评价“设计一种用来预防多种疾病的疫苗”、旁栏思考题“疫苗必须包含一个完整的病原体吗?”、批判性思维栏目“患免疫缺陷病的儿童,能否接种疫苗,尤其是减毒活疫苗?为什么?”、关于“酸碱体质理论”评判的拓展题等内容,也都能够训练学生的批判性思维。
除此以外,“问题探讨”中提出“扁桃体肿大对机体的健康是有利还是有害呢?”,练习题中关于切除扁桃体对身体有利还是有害的讨论:什么情况下该切除?什么情况下不能切除?(不是绝对有益或者绝对有害,需要把握一个度)都在培养学生的辩证思维。同样地,旁栏思考题“体温升高或降低,对人体只有害而无益吗?”、拓展应用题“有人说‘春捂秋冻’有益健康;也有人说‘知冷知热’不会生病。哪一种说法更有道理呢?”等内容也是如此。关于“器官保险”策略的评价既可以培养学生的批判性思维又有助于培养创新的意识。“请你依据下图绘制出能反映三者关系的模式图(用文字和箭头表示)”和“请你用简单的示意图表示内环境与外界环境的物质交换的关系”等练习可以培养学生的建模思维。
1.1.3
本模块教材中安排的探究活动包括:模拟生物体维持pH的稳定、探索生长素类调节剂促进插条生根的最适浓度和尝试利用乙烯利催熟水果。前者可以让学生体会模拟实验和对比实验思路的差异。后两个实验,学生可以了解预实验及设计合理的梯度实验的方法,并提高实践能力。除此之外,教材中还介绍了许多研究方法和具体案例,特别是关于激素的内容。通过了解科学家的探究方法,提高学生的实验设计能力,也有助于发展科学探究素养。
例如,课外实践“调查体温的日变化规律”和“设计实验,验证植物根向地性的感受部位在根冠”可以让学生在活动中体会调查等科学探究的基本方法。正文中安排的条件反射建立的过程、关于生长素的发现过程以及“思考·讨论”中关于促胰液素的发现、胰岛素的发现、睾丸分泌雄性激素的研究等内容都可以提高学生的科学探究素养。“生物电的发现”的科学史中渗透了科学探究与发现不可或缺的思想与方法,3个“思维训练”及多个习题都是基于实验设计的。例如,关于脊蛙实验的分析、以枪乌贼神经元研究为背景的实验分析、海蜗牛防御行为的分子机制的分析、对斯塔林后续实验的分析、巴斯德研制狂犬病疫苗的过程、用甘露醇模拟干旱的实验分析等,都可以训练学生设计实验的能力,提升学生的科学探究素养。另外,教材还将科学方法以专门的栏目凸显出来。
1.1.4
黄四林和林崇德认为,培养学生社会责任素养应以“中国梦”和社会主义核心价值观为价值导向[4]。结合本模块的内容特点,教材从现代科技自信、古代科技成就、生物相关政策认同、社会关爱等角度,有机地将涵养社会主义核心价值观的丰富素材进行融合,并侧重于爱国和敬业等方面。
教材正文中设有“与社会的联系”栏目,可引导学生结合具体的知识内容,探讨社会上与生物学有关的议题,在社会生活中,运用所学生物学知识和已经掌握的科学思维方法,并将生命观念用于指导实践。课后阅读安排有“科学·技术·社会”“与生物学有关的职业”等模块,可引导学生关注生物科学技术在社会中的应用,为他们的职业规划提供参考。除特定栏目外,教材还通过多种方式,立体、全方位地引导学生提升社会责任。举例说明如下。
通过介绍我国科学家的故事(如采访科学家许智宏院士,介绍人民科学家顾方舟的工作)来弘扬爱国精神,通过展示我国科学家的优秀成果增强科技自信。例如,在“科学家访谈”中提到,独脚金内酯的受体是我国科学家发现的,体细胞克隆灵长类动物的世界难题是我国科学家攻克的,我国的脑机接口系统的实用性开发已处于国际领先水平。我国宋代著作中描述的“红柿摘下未熟,每篮用木瓜两三枚放入,得气即发,并无涩味”及《种艺必用》中记载的促进空中压条生根的方法,也都反映了我国古代的科技成就。
我国制定了《中国遏制与防治艾滋病“十三五”行动计划》,对艾滋病病人实行“四免一关怀”政策,“我国规定,新生儿在满足条件的情况下,需在出生24 h后尽快注射卡介苗。”“你一出生,医生就给你接种了卡介苗和乙肝疫苗。满月以后,父母会到户口所在地(或居住地)指定的社区医院保健科为你办理接种登记……”等内容,有助于学生认同国家的政策。
教材中提到了“与HIV感染者的一般接触,如握手、拥抱等,不会使人感染HIV;在日常生活中,对待艾滋病病人应该少一份歧视,多一份关爱”。还在习题中让学生判断“若有家庭成员对猫过敏,则应尽量避免在家中养猫”,这些内容也体现了对社会及家庭关爱,同时传播了科学知识。
对疫苗接种过程中遇到的问题的讨论,能让学生理性地看待社会上的热点问题,认同疫苗是人类对抗传染病的有效武器,在遇到相关接种疫苗问题时,能够根据自身条件,理性判断是否接种疫苗;关于中国人体器官分配与共享计算机系统的内容,能够让学生了解国家的相关政策,攻破网络上的不实传闻。
习题中描述的“糖丸爷爷”顾方舟,在庆祝中华人民共和国成立70周年之际获得了“人民科学家”国家荣誉称号,他“一生只做一件事情”,是涵养社会主义价值观(敬业)的生动素材。同样地,“与生物学有关的职业——疫苗制品工”通篇的描述也能使学生感受到,不管从事什么样的职业,都需要专业的知识,且学习的过程是持久的,可激发学生生机勃勃的精神。
前面提到的第2章章首页的小诗,在实验教科书中已经存在,它生动概括了大脑的结构和功能,与配图相得益彰。这是主编朱正威老师的创意,开创了高中生物学教材章首页题图配诗的先河[5],需要人文底蕴的积淀,也是科学教材的“中国表达”,更是培育学生文化自信和人文素养的素材。在此次修订过程中,由于章节数量的增多,教材编者又为体液调节和免疫调节的章首页创作了小诗。
最后,需要重点说明的是,本模块知识内容有一个突出的特点,那就是具有丰富的关注学生自身健康和生活的素材,这些素材有助于指导学生健康地生活,因而能够为健康中国和美丽中国助力。例如,在第1章中,有许多内环境失调的相关案例,如尿毒症、高热、腹泻、中暑等;在第2章中,关注饮食习惯(草乌炖肉)、兴奋剂和毒品的危害、憋尿、记忆的形成、熬夜的危害、阿尔茨海默病、情绪(如抑郁)等;在第3章中,关注糖尿病、某些激素的滥用、饮水与饮食情况等;在第4章中,有各种疫苗与疾病、预防流感的措施、如何预防过敏反应、艾滋病及其预防等相关知识;在第5章中,涉及如何设计盆景、如何预防植物调节剂的滥用、调控花期美化生活等内容。
1.2
凸显科学本质教育
本模块教材在编写时,既考虑生物学学科核心素养的要求,又考虑中国学生发展核心素养的要求;既立足于生物学学科核心素养,又不局限于课标中提出的四条,贯彻了全面育人的理念,例如,科学本质、科学精神和科学态度,虽然没有明确列在学科核心素养条目中,但对于学生的发展是重要的,因此教材中也安排了丰富的素材。下面着重说明科学本质。
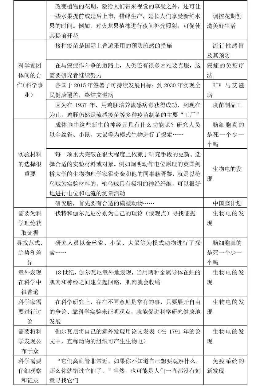
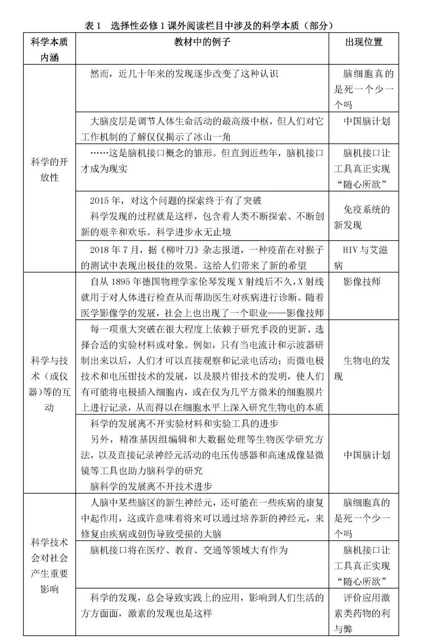
科学本质具有丰富的内涵。课标在“教学建议”部分,以举例子的方式给出了高中生物学教学中可以传授的科学本质的几个方面。在这个模块教材的编写过程中,关注了科学本质的多方面内涵,不管是正文还是课后习题,抑或是课文阅读栏目都注意渗透。在编写课外阅读栏目时,尤其注意。“科学·技术·社会”和“与生物学有关的职业”栏目的名称就反应了科学本质观;“生物科技进展”栏目名称本身就反映了科学的开放性,与“生物科学史话”从同一视角的不同方面反映科学本质。安排的这些课外阅读文章集中反映了科学的开放性、科学家团体间的合作(科学事业)、科学与技术(或仪器)等的互动、科学技术会对社会产生重要影响、实验材料的选择很重要、需要将科学发现公布于众等(详见表1)。
除在课外阅读栏目集中体现科学的本质之外,教科书开篇的“科学家访谈”及教科书正文、旁栏中也都渗透了很多科学本质的内容。例如,在“科学家访谈”中,许智宏院士说“我出生在无锡,从小就非常喜欢大自然,经常在野外爬山、捕虫、钓鱼;我也对植物特别感兴趣。”“中学阶段的学习是为以后打基础的,首先要培养自己的兴趣、爱好……”体现了兴趣对科学研究的重要性。“科学家还在不断地发现新的植物激素,如独脚金内酯,它的受体是我国科学家发现的。”体现了科学是不断发展的。“了解生命活动的调节,不仅在理论上具有重要意义,而且对我们的生产、生活也同样重要。”体现了科技和社会的关系。正文中,对于稳态机制认识过程的描述,反映了科学是人类的一项共同事业。教材安排的思维训练“推断假说与预期”和“验证假说,预测结果”,斯他林和贝利斯为了验证自己的假设设计实验,在胰岛素发现过程中科学家进行了几百次实验,达尔文和他的儿子设计实验来探讨植物相关性的原因等内容都反映了需要为科学理论(或假说)获取证据。班廷和贝斯特在胰岛素的提取中与生化学家的合作,反映了科学事业的本质。“越来越多的证据表明,神经系统、内分泌系统与免疫系统之间存在着相互调节……”体现了科学的开放性。“……这是新型的基因工程疫苗,未来将有广阔的前景。”反映了科学技术对社会的影响。在习题中还就捐献器官安排了一个科学评估的习题。
2
教材落实核心素养的具体措施
教材在落实核心素养时,遵循的原则是充分考虑学生的认知特点;采取的方针是立体渗透、整体综合;尝试的具体措施如下。
2.1
创设真实的问题情境
教育研究者都认同情境的重要性。最近几年,不同的研究者从不同角度探讨了情境在发展学生核心素养中的作用。在教科书的编写过程中,我们也注重情境设计,且更注意真实情境、贯穿性问题情境的设计[6]。本模块中情境素材主要来源于四个方面:学生真实的生活体验、科研论文、社会热点事件和经典科学史。
朱正威老师认为:科学概念的形成,要有丰富的事实的支撑……这些事例要能来自学生的生活经验,或由他们搜集来,就更有生气了[7]。我们努力从学生真实的生活中去寻找素材,以学生真实的生活体验作为学习的背景。例如,发烧、上课憋尿或者下课没尿意也要跑厕所、坐过山车的情境等经历都可以作为学习的真实情境。学生真实的生活体验,更可以促进学生在真实的生活情境下学习,为他们的现实生活提供指导。例如,草乌炖肉为什么会引起呼吸衰竭、心律失常等症状?为什么接种疫苗是国际上普遍采用的预防流感的措施?为什么有家庭成员对猫过敏,应尽量避免在家中养猫?
科研论文能够保证情境的真实性和科学性,又能体现学科发展的前沿性,也是情境素材的重要来源。例如,克隆猴的成果来自于Cell杂志,关于干细胞的研究进展来自Nature Communications的报道;关于人脑淋巴管的成像、“人造子宫”及用甘露醇模拟干旱的习题等也均来自于科研论文。对“酸碱体质理论”的评论来自一个法庭判决的热点事件,“糖丸爷爷”顾方舟的创意来自他不幸去世后网络上的热议。还有很多情境素材来自于经典的科学史,限于篇幅,不再举例。
关于情境的贯穿性,本模块在“特异性免疫”一节中做了尝试[8]。特别要说明的是,除了真实的情境,本模块还安排了一些想象的情境用于培养学生的高阶思维。例如,“若将图1所示的细胞置于图2所示细胞的生活环境中,会发生什么变化?”及关于自主神经系统的错误假设等。
2.2
编排时进行整体设计
考虑学生学习心理的教材整体设计,能够使学生有愉快的学习体验,从而提升学习效果,全面落实核心素养。除全面更新插图外,还进行了一些其他的尝试。例如,“内环境稳态与消化、呼吸、循环、泌尿系统的功能联系示意图”将绘制图与显微照片结合使用,不但渗透了结构与功能观,且将三张显微照片与左上角的文字进行整体排布,会使人感觉文字和图片是一个有机的整体。“草莓果实发育和成熟过程中乙烯含量的动态变化”首次尝试将曲线图与实物照片结合起来,将看不见的激素的变化通过果实发育过程来直观呈现,同时也美化了版面。“生物电的发现”这篇文章在排版时,加入了一些符合高中生认知的元素,如以蛙腿和伽尔瓦尼弓作为底图,以不同形态的小青蛙作为花边,暗含着蛙腿在生物电发现历史上的重要作用。为了便于学生理解交感神经和副交感神经对同一器官的作用,“自主神经系统的组成和功能示例”图采用了将各器官呈现在中间的设计,而放弃了将神经置于中心位置。“图3-1 人体主要内分泌腺及其分泌的激素”为了便于学生掌握下丘脑—垂体—靶腺轴,文字在编写和排版时,将关于下丘脑、垂体、甲状腺那三段文字上下挨着排布,同时使用了具有关联作用的词汇。
另外,本模块涉及的内容大多是比较深奥的生理学知识,为了活跃版面,拉近与学生的距离并提升审美观,特意让画师设计了一些小漫画。例如“第一级记忆示例”“我想打点生长激素!”、医院里检查扁桃体的情景、“花粉过敏”等。还安排了几幅不同画风的图,如“人造子宫”示意图,狗的胃、小肠和胰腺的位置示意图等。
2.3
通过习题,引导学生深度学习,促进对核心素养的检测和发展
本册教材在编写过程中,创编了许多检测重要概念形成和引导发展核心素养的题目,特别是分析和解决真实情境下复杂问题的题目。例如,对“人造子宫”的分析,对“酸碱平衡理论”的评估,关于自主神经系统的错误假设,对毒扁豆碱、箭毒等中毒的处置分析,洄游鱼类水盐平衡问题的解决,对垂体或下丘脑病变及Rh血型溶血性的分析,HPV疫苗的设计及关于干旱时植物是否会交流信息的分析,都能促使学生进行深度学习,从而促进核心素养的生成。
综上所述,教材通过显性与隐性措施相结合,使不同的生命观念及生命观念与科学思维、科学探究、社会责任有机融合,达到了整体综合的效果。以上对本册教材编写的这些说明,只是举例,并未穷尽。另外,教材中涉及的知识内容与实验教材的变化更容易受到一线老师的关注,是显而易见的,所以本文并未阐述。
参考文献
[1] 赵占良.对生物学学科核心素养的理解(一):生命观念的内涵和意义[J].中学生物教学,2019(6):4-7.
[2] 包春莹.从发展学生核心素养的视角分析初中生物学的教育价值[J].生物学教学,2018,43(8):24-26.
[3] 赵占良.对生物学学科核心素养的理解(二):科学思维及其教学[J].中学生物教学,2019(10):4-6.
[4] 黄四林,林崇德.社会责任素养的内涵与结构[J].北京师范大学学报(社会科学版),2018(1):27-32.
[5] 赵占良.教材编写需要这样的教育名家:朱正威教材编写理念和实践述评[J],课程·教材·教法,2019.39(5):30-36.
[6] 赵占良,谭永平.聚焦学科核心素养,彰显教材育人价值:普通高中生物学教材修订的总体思路[J].课程·教材·教法,2020.40(1):82-89.
[7] 朱正威.科学概念的教学是有规律的[J].生物学通报,2002.46(3):19-20.
[8] 包春莹.高中生物学教科书中基于核心素养的真实情境创设[J].生物学教学,2020(7):8-10.
重磅活动
公益阅读
王波:核心素养视角下生物学科思想方法及其教学策略
韩涵:基于四阶测试的前科学概念诊断方法研究 ——以“人类遗传病”一节为例
新冠特辑(一)丨周易:新冠肺炎疫情背景下生物学教师核心素养的提升路径
新冠特辑(二)丨从“疫”中认识社会责任的培养——访人教社2019版课标教材核心作者:夏献平老师
关键词阅读
王颖(一)丨赵占良(三)丨赵占良(二)丨赵占良(一)丨疫情心理指导丨新年祝福提醒丨无锡论坛回眸丨官网打假丨创新实验丨征文大赛 | 绘图大赛| 互动平台 | 卷首征稿 | 2018年封三彩图 | 2018教研评比二阶段结果 | 赠刊赠人 | STEM培训资料 | STEM教育白皮书 | 首批通讯员 | 通讯员 | 会员 | 了解我们 | 下半月刊 | 投稿 | 选题策划 | 免费赠刊 | 概念图展示 | 微课U盘 | 写作讨论 | 教研评比 | 论文点评 | 摘要写作 | 关键词写作 | 联系方式 | 淘宝店 | 常见问题 | 过审秘籍 | 知网搜索 | 学术期刊
请点在看
↓↓↓